Google is reportedly developing an interactive mind map feature for its AI-powered note-taking tool, NotebookLM. This feature is currently under development and has not yet been released. Here's what is known about it:
The interactive mind map will allow users to:
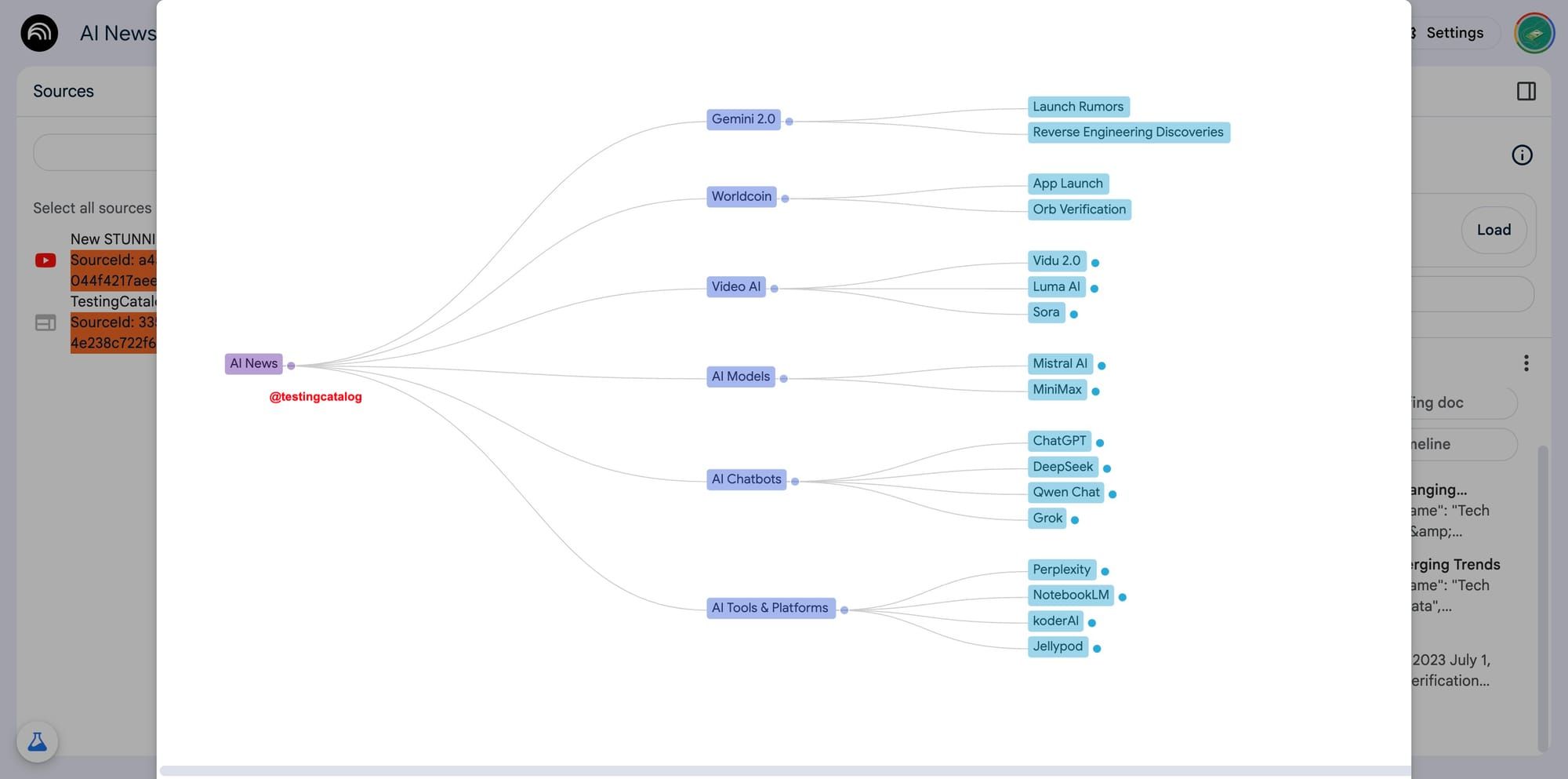
- Generate a visual representation of sources uploaded to their notebooks.
- Click on individual items within the mind map to trigger related discussions in NotebookLM's chat interface.
- Potentially export these visualizations into formats like JSON for use in external tools.
Mindmap feature on NotebookLM is getting closer 👀
— TestingCatalog News 🗞 (@testingcatalog) January 17, 2025
Users will be able to open an interactive mindmap generated based on added sources. Clicking on an individual item of the mindmap will prompt Notebook's chat on that topic 🤖
* This feature is still in development https://t.co/vc1oRL40zU pic.twitter.com/vphCmomP0F
This feature aligns with NotebookLM’s mission of helping users synthesize complex information by leveraging AI. It provides a visual, interactive way to explore connections between sources, which could be particularly useful for researchers, students, and professionals managing large datasets or projects.
Timeline and Availability
The mind map feature is still in testing phases under experimental settings. While no official release date has been announced, its presence under experimental flags suggests that it may undergo limited trials before a broader rollout.

Context on NotebookLM
NotebookLM, powered by Google’s Gemini AI technology, was launched as a research assistant capable of summarizing, analyzing, and interacting with user-provided content such as documents, PDFs, and YouTube links. It emphasizes grounding its outputs in user-provided sources rather than generating generic responses. The tool also includes features like Audio Overviews and a premium version called NotebookLM Plus for advanced functionalities.
Broader Implications
Google’s investment in features like this reflects its broader strategy of integrating AI into productivity tools. With NotebookLM already transitioning from an experimental product to a polished offering since late 2024, the addition of such features indicates Google’s aim to position it as a leading tool for knowledge management and synthesis.
While the feature is still under wraps, its potential applications highlight Google's continued focus on leveraging AI to simplify complex workflows and improve information accessibility.